| নং | শিরোনাম | সেবার ধাপ | কার্যকলাপ |
|---|---|---|---|
| | |||
| ১ | নকশা প্রস্তুতি: (ক্যাডাস্ট্রাল সার্ভে) | দেখুন | |
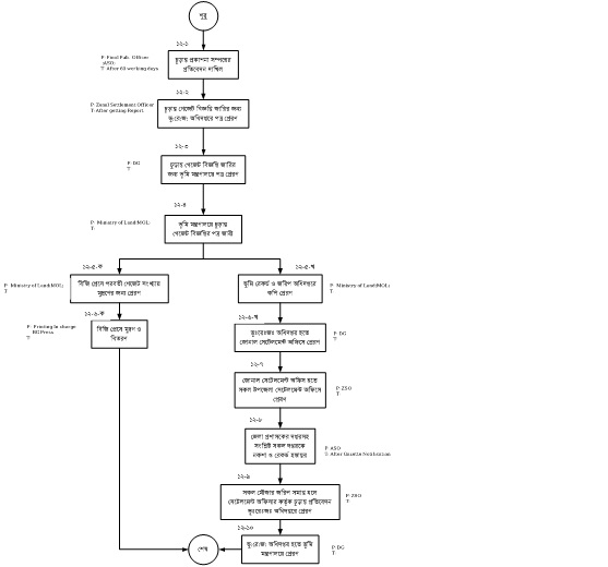
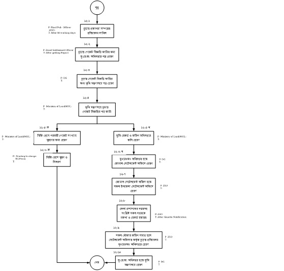
| ২ | চূড়ান্ত গেজেট ও হস্তান্তর | দেখুন | |
| ৩ | চূড়ান্ত রেকর্ড হস্তান্তর | দেখুন | |
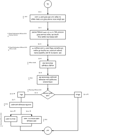
| ৪ | চূড়ান্ত প্রকাশনা | দেখুন | |
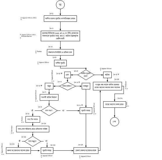
| ৫ | আপীল মামলা শুনানি: | দেখুন | |
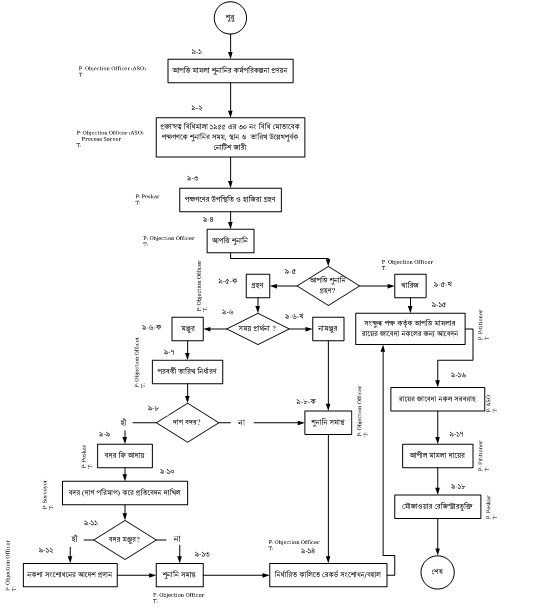
| ৬ | আপত্তি মামলা শুনানি: | দেখুন | |
| ৭ | খসড়া প্রকাশনা ও আপত্তি মামলা দায়ের: | দেখুন | |
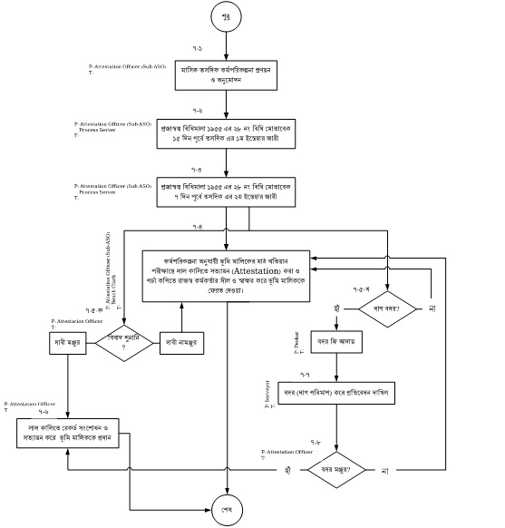
| ৮ | তসদিক: (এটেস্টেশন) | দেখুন | |
| ৯ | বুঝারত | দেখুন | |
| ১০ | রেকর্ড প্রস্তুতি: (খানাপুরী) | দেখুন |